《APP产品运营计划方案&运营SOP》12份表格分享
浏览量:
时间:
产品和运营之间的关系,应该接近于产品负责界定和提供长期用户价值,运营负责创造短期用户价值+协助产品完善长期价值。运营和产品都要对于其发展历程以及最终方向有明确的共识,因为一个产品必须长期价值明确和稳定才具有生命力。
但是这个过程绝不是一帆风顺的,需要不断修正航道,运营是直接面对客户的一方,对于客户的需求有着深入的洞察和了解,并且可以通过反馈机制传达给产品经理,进一步优化完善整体内容,朝着最终目标前行。就像划桨船一样,运营是直接接触水面的一方,知道水的深浅以及使力角度方向,通过运营的调节可以让大船保持航向以及加速前进,才能让我们的产品以最低的成本推广开来。
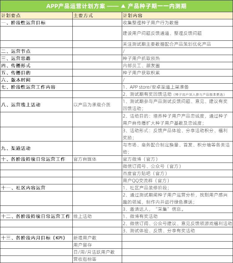
今日分享:《APP产品运营计划方案&运营SOP》12份表格
内容包含:
一、阶段性运营目标
二、运营节点
三、运营思路
四、传播形式
五、传播目的
六、版本时间
七、阶段性运营工作内容
八、运营线上活动
九、渠道活动
十、各阶段持续日常运营工作
十一、社区内容运营
十二、各阶段持续日常运营工作
十三、各阶段内月目标(KPI)
部分内容概览:





